



















































































































猜你喜欢:
革命现代京剧《奇袭白虎团》 唱段 打败美帝野心狼(第一场 严伟才唱段)01-19
不由得 怒恼眉梢《四五花洞》 唱段01-19
乾坤福寿镜(尚小云演出本)(第一场)01-19
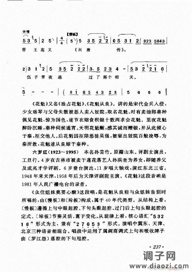
唱腔选 目录前言1-6001-19
西施 坐春闺只觉得光阴似箭(京胡伴奏谱)01-19
海港 定要把这深情厚谊送往那四面八方( 京胡伴奏谱 )01-19
一霎时蒸腾的水汽氤氲01-19
杜鹃山 乱云飞( 京胡伴奏谱 )01-19
注:本文为网友上传,旨在传播知识,若有侵权等问题请及时与本网联系,我们将在第一时间删除处理。E-MAIL:xxx@qq.com