
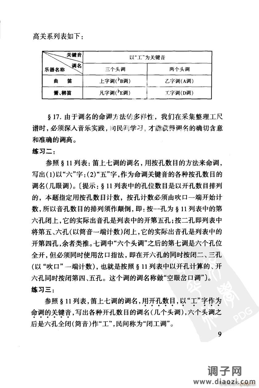
客服电话
152xxxx

猜你喜欢:
如果爱还在bB降B调01-19
一个甜美的微笑给自己01-19
你是落在我心里的一抹红01-19
人世太匆忙(《莲花楼》影视剧片尾曲)01-19
何东浪 - 断情泪 G调伴奏01-19
南湖红船之歌 保护好歌喉 可学的发声法只有一种 红娘之歌01-19
北斗星亮晶晶 】百年精品】01-19
最真实的我(E调)(第1332首)01-19
边防战士之歌男声二重唱01-19
科学发声法只有一种 经商歌01-19
注:本文为网友上传,旨在传播知识,若有侵权等问题请及时与本网联系,我们将在第一时间删除处理。E-MAIL:xxx@qq.com